一、测试准备
1.1硬件环境
(一)FV04开发板1套
(二)FV04开发板配套12V3A电源适配器1套,配套电源线1条
(三)Window系统笔记电脑1台
(四)Adb调试线1条(USB TypeA转USB TypeC安卓调试线,不能是电源线)
(五)母对母杜邦线1条
(六)万用表1个
1.2 软件环境
(一)Windows调试电脑需要提前安装好驱动、固件烧录软件、安卓拷屏软件,相应驱动和软件安装教程可参考阿加犀官网相关链接
(二)需要提前烧录固件到A8550PF1 开发板
固件烧录教程可以参考阿加犀官网相关链接中的“刷机指导”章节,
本次测试固件版本号:A8550BF1-Ubuntu-2025092319 (阿加犀测试部使用)
1.3测试参考
(一)查看当前GPIO口与pin脚对应关系:
cat /sys/kernel/debug/pinctrl/f000000.pinctrl/gpio-ranges
如上图:板子物理PINS[0-175] 对应GPIO[336-511], 意思是:如果测试板子上的gpio0 需要在os下对应操作GPIO336 ,使用万用表时需要找到gpio0对应得pin脚。
(二)gpio路径:/sys/class/gpio/
(三)如图测试pin36, 则需要导出gpio372
echo 372 > export , 备注:如果导出失败,可能是该脚已被占用或作为其他口使用了。
(四)在测试时,我们需要将该口设置为out,因为out模式我们可以主动进行关闭和打开,当关闭时该口的输出电压为0V,当打开时该口的输出电压为3.3V/1.8V
echo out > direction
(五)修改value,进行测试。
echo 1> value:打开该口,测试用万用表测试,红色接pin36脚,黑色接gnd,测试测量电压应为3.3V/1.8V
echo 0> value:关闭该口,测试用万用表测试,红色接pin36脚,黑色接gnd,测试测量电压应为0V
1.4 环境搭建
准备好软件环境后,硬件环境接口接线如下:
将FV04板卡线接入12V3A电源,然后将其TypeC接口加入Windows电脑的USB TypeA接口,然后将杜邦线接入FV04板卡的通用GPIO上,通用GPIO线序定义可参考阿加犀官网开发板A8550PF1产品使用手册
图1-1 FV04板卡高通通用gpio线序定义
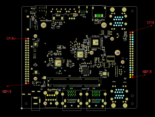
通用GPIO接口定义如下图
图1-2 FV04主板gpio接口定义和布局示意图
| 第 1 列 | 第 2 列 | 第 3 列 |
|---|---|---|
| 接口序号 | 信号定义 | 功能描述 |
| 1 | Raspberry 40PIN | 树莓派显示屏 40PIN 功能接口(包含 GPIO, UART 等接口) |
| 2 | Qualcomm 40PIN | 高通 40PIN 通用接口(包含 UART, CAN, I2S 等接口) |
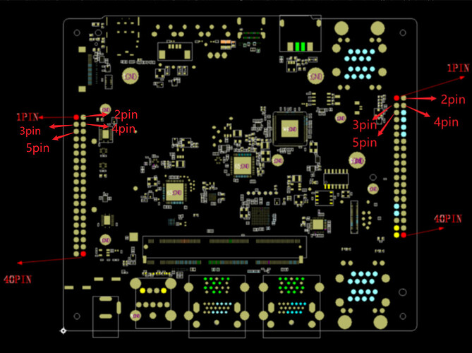
如下图,FV04高通通用接口FV04接口的引脚说明
图1-2 FV04主板gpio接口定义和布局示意图
注意:40pin 连接器 1 脚说明(左边为 3.3V;右边为 1.8V)
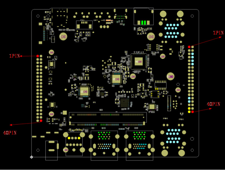
测试前需要结合图1-1 ,图1-2,图1-3 得出实物测试线序
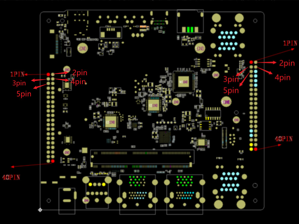
图1-4 FV04主板右侧GPIO排针实际测量线序图示
如上图为FV04主板右侧GPIO排针实际测量线序,以此类推,排针接口左侧为1、3、5、7… 右侧为2、4、6、8… ; 测量时候,需要根据FV04板卡的通用GPIO线序来逐个测量GPIO电平高低,注意不是每个引脚都测量,因为有些引脚不是GPIO,要对准阿加犀官网开发板A8550PF1产品使用手册表格3中的gpio接口序列进行检测。
硬件环境布局如下:
二、测试调试
在Windows电脑中调出cmd控制命令窗口,进行gpio调试
如下图,万用表红表笔接入杜邦线,黑表笔接FV04金属散热片(作接地作用),
如图2-1所示,echo 1 > value , gpio 70 电平拉高为1.8V
输入echo 0 > value , gpio 70 电平拉低为0V
gpio70 引脚拉低电平后测量的电压
综上,即为FV04主板高通通用GPIO测试方法。
注:测试时候将黑表笔平放在FV04板卡的散热片上,不要触碰到FV04右侧排针引脚引发短路烧板,也不要触碰到散热风扇防止损坏散热风扇。










